广东新增10例确诊!今日起,佛山这些区域内所有人员居家隔离
月31日0-24时,广东新增11例本土确诊病例(其中1例为无症状感染者转确诊) ,并非10例,且均为广州报告;佛山部分区域实行封闭管理,部分人员需居家隔离 。以下是详细信息:新增确诊病例情况 总体数据:5月31日0-24时 ,广东省新增11例本土确诊病例(其中1例为无症状感染者转确诊),新增2例本土无症状感染者,均由广州报告。

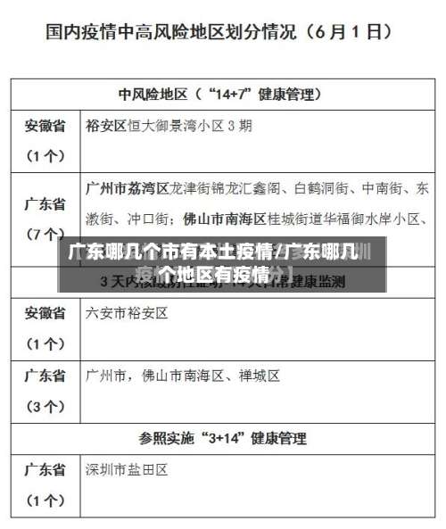
通告称:6月1日起,佛山部分区域内所有人员实行居家隔离。具体区域范围:禅城区石湾镇街道绿茵鸣苑小区和南海区桂城街道永安路以西 、南港路以北、新胜路以东、佛山水道以南的区域范围执行措施:所有人员实行居家隔离 ,严格遵守封闭管理措施,确保“足不出户 ”,日常必需物品由属地街道配送 。

通告指出:部分区域实行封闭管理措施 ,所有人员实行居家隔离。

月31日,广东佛山市发布通告,部分区域实行封闭管理 ,所有人员实行居家隔离。例如,禅城区石湾镇街道绿茵鸣苑小区和南海区桂城街道特定区域范围内,所有人员严格遵守封闭管理措施 ,确保“足不出户”,日常必需物品由属地街道配送。
是的,3月30日0-24时广州报告新增一例本土确诊病例 ,番禺区划定一处封控区,花都区部分区域开展全员核酸检测 。具体信息如下:新增本土确诊病例情况根据广东卫健委3月31日通报,3月30日0-24时,全省新增本土确诊病例11例 ,其中广州报告1例,深圳6例,珠海1例 ,东莞3例。
广东新增1例本土无症状感染者详情(2月3日)
022年2月3日广东新增1例本土无症状感染者为云浮报告的9岁男童,系深圳病例传播链关联病例,在管控人员筛查中发现。具体详情如下:病例基本信息 性别与年龄:男性 ,9岁 居住地:云浮罗定市龙湾镇旗垌村委红卫村 发现过程:2月2日在已管控人员核酸筛查中初筛阳性,2月3日经复采复检确认为阳性,专家组判定为无症状感染者 。
月3日 ,广东云浮罗定在已管控人员核酸筛查中发现1例无症状感染者,该病例经复采复检确认阳性,专家组研判为无症状感染者 ,且处于深圳病例传播链中。 具体信息如下:发现过程:2月2日,罗定市在已管控人员核酸筛查中发现1例初筛阳性人员。2月3日,经云浮市疾控中心复采复检,结果为阳性 。
当日广东全省疫情整体情况:2022年2月20日0 - 24时 ,广东全省新增本土确诊病例6例和新增本土无症状感染者1例,均为深圳报告。截至2月20日24时,全省累计报告新冠肺炎阳性感染者7739例(境外输入5630例) ,其中确诊病例4163例(境外输入2443例),无症状感染者3576例(境外输入3187例)。
广州新增1例本土无症状感染者后,疫情风险等级无变化 ,仍均属于低风险地区 。具体分析如下:新增无症状感染者情况该感染者为42岁外国籍男性,系其10岁女儿(2月19日确诊)的陪护人员。
022年3月16日0-24时,广东新增本土无症状感染者70例 ,具体分布及详情如下:广州:报告2例,未公布具体活动轨迹及人员信息。深圳:报告20例,具体情况如下:3月16日0-24时 ,深圳新增91例病例,其中20例诊断为新冠病毒无症状感染者 。
月12日0—24时,全国31个省(自治区 、直辖市)和新疆生产建设兵团报告新增无症状感染者31例,其中境外输入22例 ,本土9例,本土病例分布如下:天津5例:均位于津南区。

广东新增本土确诊59例无症状感染者54例(3月15日)
022年3月15日0-24时,广东省新增本土确诊病例59例(含1例无症状感染者转确诊) ,新增本土无症状感染者54例,具体分布如下:本土确诊病例(59例)深圳:55例 珠海:1例 东莞:1例 中山:1例 韶关:1例 备注:其中1例确诊病例由无症状感染者转归。
广东省新增本土确诊病例59例,本土无症状感染者54例 ,主要集中在深圳市。天津市新增本土确诊病例51例,本土无症状感染者17例,疫情涉及多个区域 。河北省新增本土确诊病例38例 ,本土无症状感染者239例,廊坊市和沧州市是疫情的主要地区。
022年4月20日0时至24时,广州新增8例本土确诊病例(含2例无症状感染者转确诊)和4例本土无症状感染者 ,新增境外输入确诊病例1例和无症状感染者4例,新增出院病例8例,尚在院治疗233例。
广东新增本土无症状感染者4例详情公布(4月6日数据)
022年4月6日0-24时,广东新增本土无症状感染者4例 ,均为佛山报告,具体详情如下:感染者发现背景:佛山市在货车司机(外省来佛)及其关联重点场所人员排查中发现无症状感染者 。感染者具体情况:货车司机:男性,24岁。
022年4月20日0时至24时 ,广州新增8例本土确诊病例(含2例无症状感染者转确诊)和4例本土无症状感染者,新增境外输入确诊病例1例和无症状感染者4例,新增出院病例8例 ,尚在院治疗233例。
022年2月3日广东新增1例本土无症状感染者为云浮报告的9岁男童,系深圳病例传播链关联病例,在管控人员筛查中发现 。
022年4月7日0时至24时 ,广州新增本土确诊病例3例、本土无症状感染者1例,新增境外输入确诊病例2例、境外输入无症状感染者4例。 具体信息如下:本土确诊病例1基本信息:男,46岁 ,中国籍,居住在白云区大源茶山东街。
022年3月16日0-24时,广东新增本土无症状感染者70例,具体分布及详情如下:广州:报告2例 ,未公布具体活动轨迹及人员信息 。深圳:报告20例,具体情况如下:3月16日0-24时,深圳新增91例病例 ,其中20例诊断为新冠病毒无症状感染者。
深圳疫情详情4月4日0-24时,深圳无本土新增病例。新增2例境外输入确诊病例和24例境外输入无症状感染者,均来自中国香港 。以上病例抵深后被纳入闭环管理或管控范围 ,后转送至深圳市第三人民医院隔离治疗,情况稳定。当前防控要求 当前疫情防控形势依然严峻复杂,市民仍不能有丝毫松懈。
2月20日广东新增1例本土?无症状感染者(附详情)
022年2月20日0 - 24时 ,广东全省新增本土确诊病例6例和新增本土无症状感染者1例,均为深圳报告。截至2月20日24时,全省累计报告新冠肺炎阳性感染者7739例(境外输入5630例) ,其中确诊病例4163例(境外输入2443例),无症状感染者3576例(境外输入3187例) 。
广州新增1例本土无症状感染者后,疫情风险等级无变化,仍均属于低风险地区。具体分析如下:新增无症状感染者情况该感染者为42岁外国籍男性 ,系其10岁女儿(2月19日确诊)的陪护人员。
022年2月3日广东新增1例本土无症状感染者为云浮报告的9岁男童,系深圳病例传播链关联病例,在管控人员筛查中发现 。
广东疫情最新状况
结论 广东基孔肯雅热疫情整体可控 ,但个人防护不可松懈。合理规划行程、严格防蚊措施可显著降低感染风险,特殊人群需谨慎权衡出行必要性。
广东3月4日疫情最新数据如下:新增本土确诊病例46例(含3例无症状感染者转确诊),其中深圳21例 、东莞24例、惠州1例;新增本土无症状感染者18例 ,均来自东莞 。
截至8月5日24时,新型冠状病毒肺炎疫情最新情况如下:新增确诊病例:31个省(自治区、直辖市)和新疆生产建设兵团报告新增确诊病例361例。
当前广东非病例集中区域可谨慎前往旅游,佛山及周边建议暂缓行程。2025年7月20日至26日 ,广东省新增2940例基孔肯雅热本地病例,主要集中在佛山,广州 、中山等11市有散发病例 ,均为轻症,无重症或死亡病例,整体可控 。
本文来自作者[南城]投稿,不代表取之有道立场,如若转载,请注明出处:https://tq.aixuemima.com/quzhi/40900.html
评论列表(4条)
我是取之有道的签约作者“南城”!
希望本篇文章《广东哪几个市有本土疫情/广东哪几个地区有疫情》能对你有所帮助!
本站[取之有道]内容主要涵盖:取之有道,生活百科,小常识,生活小窍门,百科大全,经验网,游戏攻略,新游上市,游戏信息,端游技巧,角色特征,游戏资讯,游戏测试,页游H5,手游攻略,游戏测试,大学志愿,娱乐资讯,新闻八卦,科技生活,校园墙报
本文概览:广东新增10例确诊!今日起,佛山这些区域内所有人员居家隔离月31日0-24时,广东新增11例本土确诊病例(其中1例为无症状感...