丰泽区疫情最新消息丰泽区疫情最新消息3日20日
丰泽区疫情消息_10月12日更新2022年10月11日晚,丰泽区在对外省返丰集中隔离人员新冠病毒核酸检测中发现1例初筛阳性 ,系上海协查的密接人员。该密接人员10月9日“落地检”核酸结果为阴性,11日晚初筛阳性,经泉州市疾控中心复核为阳性 ,已闭环转运至定点医院诊治 。

不必须。通过查询相关资料:中新网泉州3月20日电 (记者:闫旭)20日,在泉州市丰泽区刺桐路附近的小区,志愿者们敲开住户房门 ,挨户核对参加核酸检测情况。居民们不知道的是,身穿防护服的志愿者,不少是泉州大开元寺的法师 ,僧人在疫情一线不必须要穿僧衣 。

泉州战“疫 ”记录如下:3月17日:晚十点半左右,中心城区封闭,城市运转节奏骤变 ,人们生活被按下“暂停键”。3月18日:早七点,丰泽区开启第五轮核酸检测,医护人员、社区工作者 、志愿者等迅速集结,在各个检测点有序开展工作 ,居民们也积极配合,排队等待检测。

是 。自2022年3月14日起,福建省泉州市防控新型冠状病毒感染的肺炎疫情应急指挥部办公室发布公告 ,经专家研判,将丰泽区滨海酒店列为高风险地区,作为疫情隔离点。近来丰泽区疫情高风险区域较多 ,应该遵守防控法则,避免疫情传播。
其他省份延期案例广东省原定3月26日至27日考试,推迟至4月中旬后;江苏省原定3月19日考试 ,延期至4月24日;湖南省原定4月20日至30日考试,延迟至5月6日至16日 。多省延期主要因疫情扩散,需保障考生安全。
你好 ,3月30日泉州有核酸检测,具体公告如下:泉州市防控新型冠状病毒感染的肺炎疫情 应急指挥部2022年15号通告 为尽快实现社会面动态清零,经市防控疫情应急指挥部研究决定,3月30日在以下地区开展核酸筛查。

11月16日泉州疫情病例数据(11月16日泉州疫情病例数据表)
月16日泉州市新型冠状病毒肺炎疫情情况境外输入疫情11月16日0时至24时 ,我市新增境外输入确诊病例0例 。新增境外输入无症状感染者0例。本地疫情11月16日0时到24时,我市新增确诊病例2例、无症状感染者1例,其中跨区域协查发现1例、省外入泉人员“落地检”发现1例 、集中隔离筛查发现1例。
境外输入疫情11月16日0~24时 ,福建省报告新增境外输入确诊病例10例。当日报告新增境外输入无症状感染者2例;解除隔离3例 。截至11月16日24时,福建省累计报告境外输入确诊病例2809例,近来住院132例 ,无死亡病例;现有境外输入无症状感染者尚在隔离医学观察30例。
月17日泉州市新型冠状病毒肺炎疫情情况境外输入疫情11月17日0时至24时,我市新增境外输入确诊病例0例。新增境外输入无症状感染者0例 。本地疫情11月17日0时到24时,我市新增确诊病例2例、无症状感染者3例 ,其中集中隔离筛查发现1例、跨区域协查发现2例 、省外入泉重点人员筛查发现2例。
月16日-11月21日重磅经济数据和风险事件前瞻如下:周一(11月16日)经济数据日本:公布第三季度GDP数据,继第二季度经济大幅萎缩后,在疫情得到一定控制下 ,第三季度有望复苏,季调后实际GDP季率初值预期值为4%。
确诊病例265:庄河市某食品公司员工,居住单位宿舍 。11月6日作为密接者被集中隔离,隔离期间核酸检测阳性 ,11月15日转归为普通型。确诊病例266:庄河市某食品公司员工,居住单位宿舍。11月8日主动排查中核酸检测阳性,11月15日转归为轻型 。
厦门市新增4例确诊病例 ,均无在厦社会面活动轨迹11月16日12时至17日12时,我市新增4例新冠肺炎确诊病例,均已闭环转运至定点医院隔离治疗。基本情况如下:病例1 ,11月16日我市接外地协查通报,1名自陕西榆林入厦货车司机核酸结果呈阳性,即第一时间落实管控 ,17日诊断为新冠肺炎确诊病例。
10月26日泉州新增5例确诊病例10月26日泉州新增5例确诊病例多少_百度...
泉州市新增5例确诊病例均为外地感染者的密切接触者境外输入疫情10月26日0~24时,我市新增境外输入确诊病例0例 。新增境外输入无症状感染者0例。本地疫情10月26日0~24时,我市新增5例确诊病例 ,均为外地感染者的密切接触者。
当日新增确诊病例59例。境外输入病例9例:上海2例,广东2例,天津1例,辽宁1例 ,福建1例,山东1例,广西1例 。含3例由无症状感染者转为确诊病例(天津1例 ,辽宁1例,广东1例)。本土病例50例:内蒙古32例(阿拉善盟31例、锡林郭勒盟1例)。贵州5例(均在遵义市) 。山东4例(均在日照市)。
境外输入疫情10月26日0—24时,我市新增境外输入确诊病例1例 ,为香港特别行政区输入;新增境外输入无症状感染者1例,为香港特别行政区输入;无新增境外输入疑似病例;治愈出院境外输入确诊病例1例;解除隔离境外输入无症状感染者1例。
日中午12时至27日15时,五莲新增2例新冠肺炎确诊病例 ,3例阳性检测者 。初步流调显示,1例确诊病例徐某某和3例阳性检测者耿某某、王某某 、陈某某为首例确诊病例赵某某在饭店就餐时的密切接触者;1例确诊病例解某某其家庭成员与首例确诊病例赵某某有时空轨迹交集,详细轨迹调查正在流调中。
截至10月17日24时 ,新型冠状病毒肺炎疫情最新情况如下:新增确诊病例:全国31个省(自治区、直辖市)和新疆生产建设兵团报告新增确诊病例250例。
11月14日泉州新增1例确诊病例(泉州新增确诊病例最新消息)
月14日泉州市新型冠状病毒肺炎疫情情况境外输入疫情11月14日0时至24时,我市新增境外输入确诊病例0例 。新增境外输入无症状感染者0例。本地疫情11月14日0时至24时,我市新增确诊病例1例,为闭环管理重点人群筛查发现。
月14日0—24时 ,全国报告新增确诊病例73例,其中本土病例50例(均在福建),境外输入病例23例 。 具体数据及分析如下:本土确诊病例分布 福建省报告本土确诊病例50例 ,具体分布为:莆田市33例 厦门市12例 泉州市5例 其中9例由无症状感染者转为确诊病例,均位于福建。
月15日0—24时,全国31个省(自治区、直辖市)和新疆生产建设兵团报告新增确诊病例22例 ,其中本土病例11例,分布在辽宁 、黑龙江、北京、云南四地,新增无症状感染者转确诊病例6例 ,新增境外输入确诊病例11例,新增疑似病例1例(境外输入)。
021年11月3日0-24时,江苏新增本土确诊病例3例 ,新增本土无症状感染者1例,均在常州市报告。具体信息如下:新增病例情况确诊病例:新增本土确诊病例3例,均为轻型,由常州市报告 。无症状感染者:新增本土无症状感染者1例 ,同样由常州市报告。治疗情况:以上病例均在定点医院隔离治疗。
截至3月14日24时,新型冠状病毒肺炎疫情情况如下:新增确诊病例 总体情况:31个省(自治区、直辖市)和新疆生产建设兵团报告新增确诊病例3602例 。境外输入病例:95例。
月14日0至24时,成都市无新增新冠肺炎确诊病例 ,新增出院2例,新增境外输入无症状感染者1例。具体信息如下:新增境外输入无症状感染者情况国籍与行程:该无症状感染者为中国籍,从埃及乘坐3U8392次航班于11月13日抵达成都 ,入境后即被集中隔离 。
泉州丰泽区新增9例阳性病例(泉州阳性患者)
当日报告新增境外输入无症状感染者0例。截至3月13日24时,我市累计报告境外输入确诊病例45例,已治愈出院44例 ,近来住院病1例;现有报告境外输入疑似病例0例;尚在医学观察无症状感染者1例。本地疫情3月13日0时至24时,我市新增新冠肺炎确诊病例10例(丰泽区9例 、晋江市1例) 。当日报告新增无症状感染者0例。
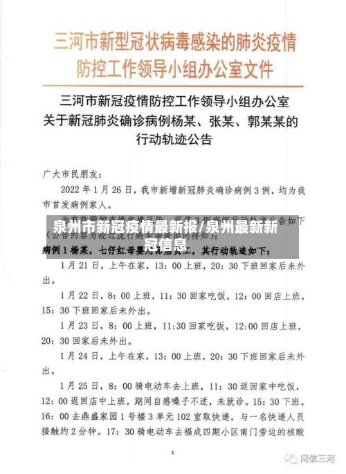
现将感染者有关情况和主要活动区域公布如下:病例1,明某 ,女,21岁,现住址为丰泽区滨海酒店宿舍。
当前疫情情况自3月11日以来,福建省累计报告本土确诊病例11例(住院11例) ,无死亡病例;现有本土无症状感染者1例,尚在集中隔离医学观察 。泉州市丰泽区于3月13日通报,滨海酒店9名工作人员初筛阳性(复核确诊) ,当地已启动应急机制,全面开展流调、采样、隔离及环境消杀等工作。
关于1例莆田相关阳性病例的行程轨迹通告2021年9月18日,区疾控中心对一名集中隔离的密切接触者进行核酸采样检测时 ,检测结果呈新冠病毒阳性,后经市疾控中心复核,确定廖某某为新冠病毒阳性病例。
具体情况如下:病例:女 ,19岁,新疆乌鲁木齐人,现住泉州丰泽区。10月11日接外省协查通报其为新冠病例密切接触者 ,第一时间转运集中隔离,当日核酸检测结果阳性,10月12日经专家会诊为新冠病毒肺炎确诊病例 。
本文来自作者[南城]投稿,不代表取之有道立场,如若转载,请注明出处:https://tq.aixuemima.com/quzhi/40417.html
评论列表(4条)
我是取之有道的签约作者“南城”!
希望本篇文章《泉州市新冠疫情最新报/泉州最新新冠信息》能对你有所帮助!
本站[取之有道]内容主要涵盖:取之有道,生活百科,小常识,生活小窍门,百科大全,经验网,游戏攻略,新游上市,游戏信息,端游技巧,角色特征,游戏资讯,游戏测试,页游H5,手游攻略,游戏测试,大学志愿,娱乐资讯,新闻八卦,科技生活,校园墙报
本文概览:丰泽区疫情最新消息丰泽区疫情最新消息3日20日丰泽区疫情消息_10月12日更新2022年10月11日晚,丰泽区在对外省返丰集...