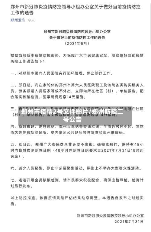
5月13日起郑州地铁2号线陇海东路站临时关闭
月13日起,郑州地铁2号线陇海东路站因疫情防控需要临时关闭 ,恢复运营服务时间将根据疫情情况另行通知。 以下是具体信息:关闭依据:根据《郑州市新冠肺炎疫情防控指挥部办公室关于调整封控管控区域的通告》(2022年91号),自5月13日起实施临时关闭措施 。

月17日起,郑州地铁2号线陇海东路站恢复正常运营服务。恢复依据:根据《郑州市新冠肺炎疫情防控指挥部办公室关于部分区域实行分类管理及调整封控管控区域的通告》(2022年98号) ,陇海东路站自5月17日起解除临时管控措施,恢复运营。

运营服务时间:恢复为6:00~23:00 。行车间隔:调整为约10分钟,城郊线将恢复运营服务。

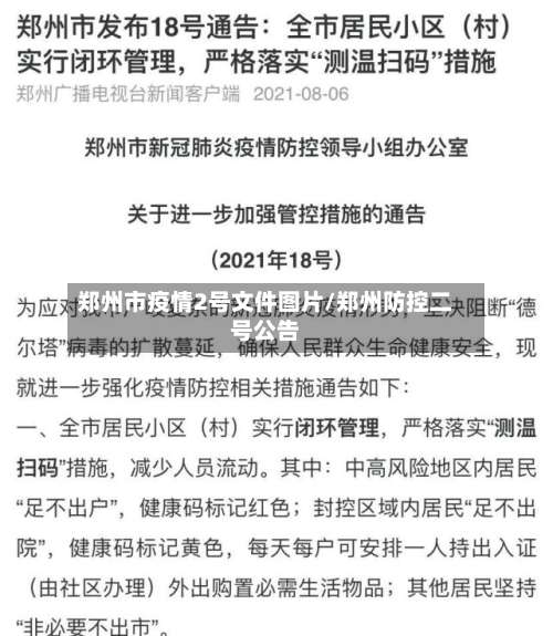
号线及城郊线: 地铁2号线陇海东路站、二里岗站 、南五里堡站、花寨站、南三环站 、站马屯站6座车站处于封控区范围内,车站已关闭。 自8月3日16:00起 ,2号线一期、城郊线暂停空载运行。3号线: 郑州中建深铁3号线二七广场站、人民公园站2个车站处于封控区街道管辖范围内,车站已关闭 。
由于地铁2号线陇海东路站、二里岗站 、南五里堡站、花寨站、南三环站 、站马屯站6座车站处于封控区范围内,车站即行关闭 ,同时考虑到2号线一期、城郊线贯通空载运行的特点,自8月3日16:00起,2号线一期、城郊线暂停空载运行。
郑州地铁2号线12月12日16:33开往孟庄方向的运行情况:线路与城郊线混跑 ,孟庄方向是小交路,站点有贾河到孟庄共21站,运行时间贾河6:00-23:00 ,16:33正常运行,票价分段计价,还介绍了换乘信息。线路基本情况1)2号线和城郊线混跑 ,孟庄方向是小交路,从贾河到孟庄,大交路是贾河到新郑机场 。
郑州12月2号封城吗
不是。通过查询郑州的疫情相关资料显示,郑州12月2号不是又要封城。12月1日晚 ,记者从郑州市疫情防控指挥部获悉,网传“12月2号 、8号郑州又要封”是谣言 。郑州,简称“郑 ” ,是河南省会,它是一个历史悠久的地区,是中国重要的内陆开放城市和历史文化名城。地处华北平原南部 ,河南省中部偏北,黄河下游。
截止2022年12月7日不封 。截止2022年12月7日,通过查询郑州市疫情防控郑州12月2号不封城。郑州 ,简称“郑”,史谓“天地之中”,古称商都 ,今谓绿城,河南省辖地级市、省会、特大城市 、《促进中部地区崛起“十三五 ”规划》明确支持建设中的国家中心城市。
没有 。截止到2022年12月17日,郑州于2022年12月2日到8日没有封城。郑州地处中国华中地区、黄河下游、中原腹地 、河南中部偏北,位于黄河中下游和伏牛山脉东北翼向黄淮平原过渡的交接地区。
郑州放开后没有封城。根据郑州市疫情防控指挥部资料查询 ,网传12月2号、8号郑州又要封是谣言,所以郑州放开后没有封城 。郑州,简称郑 ,古称商都,是河南省省会、特大城市、中原城市群核心城市。
截止到2022年12月2日,不封。根据新浪网表示 ,12月1日晚,郑州市疫情防控指挥部消息,网传“12月2号至8号郑州又要封”是谣言 。郑州市一般指郑州。郑州简称“郑” ,史谓“天地之中”,古称商都,今谓绿城 ,河南省辖地级市。

郑州疫情通告在哪看?
〖壹〗 、可以通过以下途径查看郑州疫情通告:郑州本地宝“城市疫情专题 ”:郑州本地宝收集总结了郑州市发布的疫情防控通告,制作了“城市疫情专题” 。点击专题入口链接即可查看郑州市最新疫情通告详情,还可点击右上角切换城市,查看其他城市疫情通告。
〖贰〗、疫情防控通告可查询的的地方主要有全国性通报(电视电台播报)、所在地的疫情防控部门会定时通过电视电台播报祥情 ,社区何时全员核酸检测也会通过手机微信通知。总之,只要一机在手,疫情信息能够十分快捷地搜索到 ,这就信息化的好处 。
〖叁〗 、在手机上查看全国中高风险疫情地区,可通过微信《扫码抗疫情》小程序实现,具体步骤如下:步骤一:进入《扫码抗疫情》小程序打开微信 ,点击顶部“搜索小程序”栏,输入“扫码抗疫情 ”,在搜索结果中选取并进入该小程序。
〖肆〗、郑州本地宝风险等级查询入口:http://bendibao.com(需补充完整域名 ,如zhengzhou.bendibao.com)页面提供实时更新的风险区域名单及划分标准。2022郑州最新风险等级名单:通过郑州本地宝或官方渠道获取详细名单 。
2022郑州疫情地铁还通行吗
〖壹〗、总结:2022年郑州疫情期间,地铁5号线未全线停运,但部分站点因位于封控区 、管控区、防范区内而临时关闭或跳站运营。乘客出行前需确认站点状态 ,并遵守防疫规定。
〖贰〗、郑州地铁5号线已于5月27日起全线恢复正常运营服务。恢复运营的背景:根据《郑州市新冠肺炎疫情防控指挥部办公室关于调整封控管控区域及疫情防控措施的通告》(2022年107号)的相关要求,郑州地铁对部分车站的运营服务进行了调整 。
〖叁〗 、自2022年4月15日起,郑州地铁新郑机场站乘客可凭机票凭证,经防疫检查后进站乘车。具体说明如下:政策背景:受郑州航空港区疫情影响 ,自4月15日12时起,全区实行交通管制,区内部分地铁站执行“只下不上”措施 ,但新郑机场站作为特殊节点,允许符合条件的乘客进站乘车。
〖肆〗、近期国内多地发生疫情,郑州也受到疫情影响 ,但是在郑州疫情期间地铁没有停运,郑州地铁对途经管控区域内的地铁车站仍采取临时关闭和列车不停站通过措施,所以不再防范区域内市民朋友还是可以乘坐地铁的 。郑州疫情地铁现在可以坐吗疫情期间 ,郑州地铁没有停运。
〖伍〗、封闭时间:自2022年1月11日6时起实施,具体恢复时间根据疫情防控要求另行通知。跳站运营:除封闭车站外,途经相关区域的列车可能不停靠部分站点 ,需以地铁运营方实时公告为准 。信息查询:可通过郑州地铁官方渠道(如官方网站 、APP)或关注“郑州本地宝”公众号获取最新动态,包括出行提醒、风险调整等。
本文来自作者[南城]投稿,不代表取之有道立场,如若转载,请注明出处:https://tq.aixuemima.com/quzhi/39248.html
评论列表(4条)
我是取之有道的签约作者“南城”!
希望本篇文章《郑州市疫情2号文件图片/郑州防控二号公告》能对你有所帮助!
本站[取之有道]内容主要涵盖:取之有道,生活百科,小常识,生活小窍门,百科大全,经验网,游戏攻略,新游上市,游戏信息,端游技巧,角色特征,游戏资讯,游戏测试,页游H5,手游攻略,游戏测试,大学志愿,娱乐资讯,新闻八卦,科技生活,校园墙报
本文概览:5月13日起郑州地铁2号线陇海东路站临时关闭月13日起,郑州地铁2号线陇海东路站因疫情防控需要临时关闭,恢复运营服...