2003年非典死亡人数
003年非典全世界一共有774人死亡。中国死亡人数总共:694人 。其中中国大陆:348人,中国香港:300人,中国台湾:47。SARS事件是指严重急性呼吸综合征(英语:SARS)于2002年在中国广东顺德首发。并扩散至东南亚乃至全球 ,直至2003年中期疫情才被逐渐消灭的一次全球性传染病疫潮 。

截至2003年8月7日,全球因非典死亡人数为919人。不同地区的死亡情况如下: 中国内地累计病例5327例,死亡349人。 中国香港累计病例1755例 ,死亡300人 。 中国台湾累计病例665例,死亡180人。 加拿大累计病例251例,死亡41人。 新加坡累计病例238例 ,死亡33人 。

在2003年的非典疫情中,据官方数据统计,中国死亡人数总计为694人。具体分布如下:中国大陆:中国大陆地区报告的死亡病例为348人 ,总计确诊病例5327例,截止至2003年7月11日。2003年6月24日,世界卫生组织(WHO)宣布中国大陆已从疫区名单中移除 。

003年非典 ,中国死亡人数总共:694人。其中中国大陆:348人,中国香港:300人,中国台湾:47。中国大陆 2002年12月非典在中国广东省爆发,从2002年至2003年7月11日 ,中国大陆确诊病例共:5327例,死亡人数:348例,康复人数:4941例。2003年6月24日 ,WHO将中国大陆从疫区中除名 。

我国唯一一个3000年没改过城市名称的市?
我国唯一3000年未改名的城市是河南息县,其得名与春秋时期的美人息夫人(桃花夫人)密切相关。以下是具体信息梳理:历史背景与城市名称由来息县位于今河南省信阳市,其历史可追溯至春秋时期的息国。
中国3000年没有改过名字的城市是邯郸 。邯郸的历史可以追溯到公元前2500多年前的商代时期 ,这使得邯郸成为华北地区最早形成的城市之一。自古以来,邯郸就是政治、经济和文化的中心。战国时期邯郸作为赵国都城达158年 。
我国唯一一个3000年没改过城市名称的市是北京。北京是中华人民共和国首都 、直辖市、国家中心城市、超大城市,国务院批复确定的中国政治中心 、文化中心、世界交往中心、科技创新中心 ,中国历史文化名城和古都之一。
邯郸是中国唯一一个三千年没有改过名字的城市 。邯郸的名字写在华夏历史的开篇,是传说中人类起源的地方。8000多年前,新石器早期的磁山先民于此地繁衍生息 ,开启农业文明的新纪元。而“邯郸”一词最早出现在《春秋谷梁传》里,距今2500多年了 。
中国唯一3000年没改名字的城市是邯郸。以下是关于邯郸的详细介绍:历史悠久,地名沿用3000多年:邯郸市位于河北省南端,是一座有着3100年建城史的国家历史文化名城。“邯郸 ”这一地名 ,自其诞生以来,已经沿用了3000多年,堪称中华地名文化的特例。
中国唯一一个3000年没改过名字的地方是邯郸市 。邯郸市位于河北省南部 ,西依太行山脉,东接华北平原,与晋 、鲁、豫三省接壤。其历史悠久 ,名字历经3000年而未变,这在中国乃至世界历史上都是罕见的。
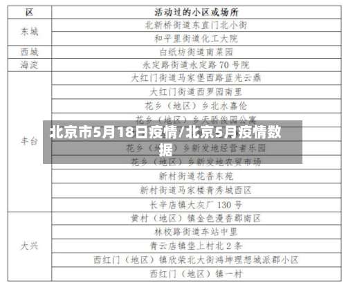
北京市报告多例确诊病例和无症状感染者湖北疾控紧急提示(5月18日)
北京市报告多例确诊病例和无症状感染者湖北省疾病预防控制中心紧急提示5月18日,北京市丰台区和西城区报告新增多例新冠肺炎确诊病例和无症状感染者 。
北京市和天津市报告多例确诊病例和无症状感染者湖北省疾病预防控制中心紧急提示5月26日 ,北京市昌平区和石景山区、天津市和平区 、南开区和津南区报告新增多例新冠肺炎确诊病例和无症状感染者。
北京市和天津市报告多例确诊病例和无症状感染者湖北省疾病预防控制中心紧急提示5月22日,北京市和天津市部分地区报告新增多例新冠肺炎确诊病例和无症状感染者。
北京市、四川省达州市、吉林省白山市 、天津市报告多例确诊病例和无症状感染者湖北省疾病预防控制中心紧急提示5月16日,北京市海淀区和丰台区、四川省达州市、吉林省白山市、天津市北辰区和东丽区报告新增多例新冠肺炎确诊病例和无症状感染者 。
大连疫情防控升级新增确诊病例:截至12月19日24时 ,大连市新增确诊病例1例(张某,男,39岁,味味鲜家常菜馆经营者兼厨师 ,在集中隔离期间核酸检测阳性,已转入省新冠肺炎集中救治大连中心隔离治疗,临床诊断为确诊病例普通型)。
四川省广安市和乐山市 、北京市、河北省唐山市和安徽省黄山市报告多例确诊病例和无症状感染者湖北省疾病预防控制中心紧急提示5月15日 ,四川省广安市和乐山市、北京市丰台区 、河北省唐山市和安徽省黄山市报告新增多例新冠肺炎确诊病例和无症状感染者。
北京确保核酸检测全覆盖,现在核酸检测有多重要?
〖壹〗、坚持不懈地区核酸筛查与常态病毒检测紧密结合,现阶段北京已经持续提升取样时长和位置合理布局,保证检验全覆盖 。为进一步加强封管控工作人员服务保证工作中 ,北京专业制订封管控区工作指引,发至小区(村)一线。
〖贰〗、积累防控经验:此次应对为常态化疫情防控提供实践样本,检验了大规模流调 、核酸检测、资源调配等能力 ,为未来类似事件提供借鉴。实施保障与挑战 资源调配:北京市调动全市医疗力量支援检测、治疗工作,并接受国家卫健委指导及兄弟省市支援,缓解短期资源紧张 。
〖叁〗 、总结:北京市严查核酸检测机构加急费 ,是疫情防控期间保障民生、规范市场的重要举措。通过全覆盖检查、行政指导与公开监督,有效遏制了违规收费行为,维护了群众合法权益和检测市场秩序。未来需持续强化监管,优化服务供给 ,确保核酸检测工作科学 、高效、公平开展。
〖肆〗、全民核酸检测的实践案例某城市在疫情高峰期实施“7天4检”策略,通过三轮全员检测筛查出90%以上的阳性病例,后续针对重点区域补检 ,最终将日新增病例从峰值200例降至个位数 。这一案例证明,高频次、全覆盖的检测策略可快速控制疫情传播。
〖伍〗 、确保排查、监管全覆盖,监督检查从严从重 ,阻击疫情扩散蔓延趋势。此外,还明确了隔离和检测费用问题:入境人员:已实施的14天集中隔离食宿和检测费用自理,财政不负担;因措施调整新增集中隔离食宿及检测费用统一由财政承担 。密接者等风险人员:集中隔离期间食宿及各类检测费用统一由财政承担。
5月11日0时至24时北京新增35例本土确诊和11例无症状
〖壹〗、月11日0时至24时 ,北京市新增35例本土确诊病例(含1例5月10日诊断的无症状感染者转确诊病例)和11例无症状感染者,无新增疑似病例,无新增境外输入确诊病例 、疑似病例和无症状感染者 ,治愈出院45例。本土确诊病例分布及临床分型朝阳区 确诊病例1:现住中国第一商城纽约豪园,临床分型为轻型 。
〖贰〗、月16日0时至24时,北京新增43例本土确诊病例(含1例5月13日、7例5月15日诊断的无症状感染者转确诊病例)和9例无症状感染者,无新增疑似病例;无新增境外输入确诊病例 、疑似病例和无症状感染者 ,治愈出院57例。同时,丰台区发布部分区域临时管控措施通告。
〖叁〗、022年5月11日0—24时,上海新增本土新冠肺炎确诊病例144例 ,无症状感染者1305例,新增本土死亡5例 。具体信息如下:本土确诊病例 新增确诊病例总数:144例,含106例由既往无症状感染者转为确诊病例 ,新增治愈出院432例。病例来源及分布:闭环隔离管控人员:38例,分布如下:病例1—病例9,居住于浦东新区。
〖肆〗、月11日0—24时 ,国家卫健委通报新增本土确诊病例1251例,新增本土无症状感染者23295例 。
〖伍〗 、月11日0时至24时,北京市新增4例本土确诊病例 ,无新增疑似病例、无症状感染者及境外输入病例,治愈出院1例。 具体信息如下:病例3居住地:丰台区东铁匠营街道东木樨园14号楼。关联情况:4月4日作为确诊病例的同楼层密切接触者进行集中隔离。
5月18日0-24时31省份新增本土191+825
〖壹〗、月18日0-24时,31个省(自治区 、直辖市)和新疆生产建设兵团新增本土确诊病例191例,新增本土无症状感染者825例 。
〖贰〗、据悉 ,截至2021年5月18日,我国31个省(自治区、直辖市)及新疆生产建设兵团累计报告接种新冠病毒疫苗43569万剂次。
〖叁〗、月26日0—24时,31省份新增本土确诊病例80例 ,新增本土无症状感染者274例,分布省市如下:本土确诊病例(80例)上海:45例,含33例由无症状感染者转为确诊病例。北京:22例 ,含2例由无症状感染者转为确诊病例 。天津:7例,含1例由无症状感染者转为确诊病例。吉林:2例。四川:2例 。江苏:1例。
〖肆〗 、省份4月11日0—24时新增本土确诊病例1251例,新增本土无症状感染者23295例。近来全国疫情呈现局部高度聚集和多点散发态势 ,多地石化企业面临停工,物流运输不畅,建议买货趁早 。新增本土确诊病例情况4月11日0—24时 ,31个省(自治区、直辖市)和新疆生产建设兵团报告新增确诊病例1272例。
〖伍〗、省份新增本土“302+1545”表示5月10日0—24时,31个省(自治区 、直辖市)和新疆生产建设兵团报告新增本土确诊病例302例,新增本土无症状感染者1545例。
本文来自作者[南城]投稿,不代表取之有道立场,如若转载,请注明出处:https://tq.aixuemima.com/quzhi/37260.html
评论列表(4条)
我是取之有道的签约作者“南城”!
希望本篇文章《北京市5月18日疫情/北京5月疫情数据》能对你有所帮助!
本站[取之有道]内容主要涵盖:取之有道,生活百科,小常识,生活小窍门,百科大全,经验网,游戏攻略,新游上市,游戏信息,端游技巧,角色特征,游戏资讯,游戏测试,页游H5,手游攻略,游戏测试,大学志愿,娱乐资讯,新闻八卦,科技生活,校园墙报
本文概览:2003年非典死亡人数003年非典全世界一共有774人死亡。中国死亡人数总共:694人。其中中国大陆:348人...