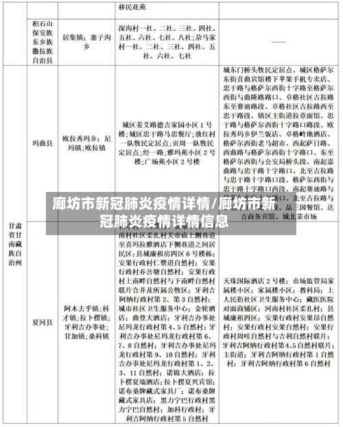
警惕!多地新报告疫情,石家庄邢台廊坊等地全域封闭!
河北 、山西、黑龙江、北京多地因疫情采取封闭管理措施,石家庄、邢台 、廊坊全域封闭 ,山西晋中、黑龙江绥化、北京顺义部分区域封闭。河北省石家庄 、邢台、廊坊全域封闭管理封闭管理措施:河北省对石家庄市、邢台市 、廊坊市全域实行封闭管理,人员、车辆非必要不外出 。

全域封闭管理措施石家庄市、邢台市 、廊坊市全域实行封闭管理,人员和车辆非必要不外出。中高风险地区的村庄和居民小区采取更严格封控措施,严控人员流动。公路、铁路、城市客运 、民航、水路等交通领域实施最严格管控。石家庄市具体措施 藁城区对病例比较多的3个村和有病例的12个村实行集中隔离 ,确保应隔尽隔 。

河北省石家庄市、邢台市、廊坊市实行全域封闭管理,石家庄市藁城区增村镇部分村庄2万多名村民进行分批异地集中隔离观察。以下是具体情况:全域封闭管理措施封闭范围:石家庄市 、邢台市、廊坊市全域实行封闭管理,人员、车辆非必要不外出。


2月4日廊坊固安县新冠肺炎确诊病例治愈出院
〖壹〗 、廊坊市新冠肺炎确诊患者治愈出院2月4日晚 ,经过省、市医疗救治专家组会诊指导和一线医护团队精心治疗,廊坊市1名新冠肺炎确诊患者治愈出院,1名无症状感染者解除隔离 ,均转入康复阶段 。廊坊市新冠肺炎确诊住院患者和无症状感染者“双清零”,实现了“患者零病亡、医护零感染 ”目标。
〖贰〗 、天津市最后一名新冠肺炎确诊患者于3月15日治愈出院,全市确诊病例实现“清零” ,累计治愈出院133例。
〖叁〗、眉山市:3月14日,最后一名新冠肺炎患者李女士在仁寿县人民医院治愈出院,实现确诊病例“清零” 。(图为李女士出院留影 来源眉山台)其他市(州)“清零”时间:2月17日:阿坝州唯一一例新冠肺炎确诊患者治愈出院。2月22日:攀枝花实现确诊病例“清零 ”。2月23日:广元实现确诊病例“清零” 。
河北廊坊什么时候解封
〖壹〗、河北廊坊有望在4月中旬解封。具体解封时间还需根据疫情防控情况进一步确定 ,但以下信息可供借鉴:当前疫情情况:4月5日,廊坊市无新增新型冠状病毒肺炎确诊病例,无新增本土无症状感染者。这是廊坊市连续第4天实现隔离点和社会面检出阳性病例“双清零”目标 。
〖贰〗 、按照近来的情况来看,河北廊坊有望在4月中旬解封。上面就是河北廊坊什么时候解封最新情况介绍 。希望上述内容对大家有所帮助。
〖叁〗、廊坊广阳区4月12号解封 ,开发区4月13号解封,安次4月15号解封,具体解封时间要结合当地疫情情况才能做出决定 ,请做好个人防护 。
〖肆〗、廊坊解封的时间是不确定的,需要根据疫情的实际情况和政府的决策来确定。疫情防控形势:廊坊解封的时间主要取决于当地疫情防控的形势。只有当疫情得到有效控制,传播风险显著降低时 ,才有可能考虑解封 。
〖伍〗 、题主是否想询问“廊坊市什么时候解封 ”?预计十月中旬。截止2022年10月4日廊坊市新增1例确诊病例,预计解封时间是10月中旬,疫情清零后即可进入常态化管理 ,具体以官方公布为准。
2022.3.18张家堡街道有没有疫情?
月14日0时至24时,廊坊市新增确诊病例和无症状感染者174例,其中确诊病例5例 ,无症状感染者169例 。包括安次区169例、霸州市3例、廊坊开发区2例。近来所有人员均已安全转运至廊坊市定点医院,患者生命体征平稳。 近来,疫情防控形势极其复杂严峻,疫情防控进入关键时期 ,廊坊市积极落实各项疫情防控应急处置措施 。 严格落实封控管控措施。
综上所述,张家堡街道以其独特的区位优势、核心功能与城市化成就,在未央区乃至西安城市发展中占据了不可或缺的地位。
位置优越 。西安张家堡街道是一个历史悠久的街道 ,位于未央区北部,总面积15平方千米。街道下辖28个社区 、1个行政村,人口密集 ,经济繁荣。该街道地理位置优越,交通便利,有多条公交线路经过 ,方便居民出行。
地理位置:张家堡街道位于中国陕西省西安市的北郊,处于未央区的中南部,距离市中心大约5公里 。行政区划:街道的行政中心驻地是区政府 ,下辖16个社区和7个行政村,形成了一个较为完备的城乡社区体系。交通情况:未央路从南至北贯穿整个张家堡街道,是主要的南北交通干线。
此外,还包含11个家委会 ,以及方家、南康、肖家 、二府庄、红色、南李 、翁家庄、尤家庄、王前 、北康、盐东、盐西等12个行政村 。综上所述,张家堡街道的沿革历史展现了一个街道从设立 、发展,到合并的完整过程 ,期间包含了多个居委会、行政村的设立与调整,反映了城市规划与管理的动态变化。
未央区张家堡街道舍下省社区盛龙广场A区4号楼2单元。未央区汉城街道楼阁台村北东一街西巷 。未央区张家堡街道张家堡社区海棠花园小区3号楼。未央区未央湖街道西工新苑社区西工新苑小区8号楼。未央区汉城街道蔡家社区世融嘉境小区2号楼 。临潼区行者街道石油城社区石油城博尚希望城小区15号楼1单元。
廊坊新冠肺炎病例密接者轨迹河北新型肺炎病例
通报协查新冠肺炎确诊病例密切接触者田某某经询问及技侦核查,田某某于11月10日返回固安 ,具体行动轨迹如下:》》2021年11月4日,三河市收到北京市疾病预防控制中心协查函,经核实 ,新冠病例的密切接触者马某某近来在我市居住。
月11日上午,官方披露石家庄市新增39名新冠确诊病例行动轨迹,其中一名46岁确诊女士的行动轨迹中 ,于1月4日前往茅台酒厂卸货 。对此,茅台内部人士对财联社回应表示,公司刚接到信息,正在开展内部排查工作 ,暂无法预估对生产经营的影响,待排查结果出来会对外公开。
廊坊8月新冠肺炎病例密接者最新消息:大城县一例新冠肺炎病例的密切接触者秦某某行动轨迹的公告8月2日我县接张家界疾病预防控制中心协查函推送张家界市武陵源区确诊病例张某平和曾某的密切接触者在我县活动,经流行病学调查对其行程轨迹进行排查。
本文来自作者[南城]投稿,不代表取之有道立场,如若转载,请注明出处:https://tq.aixuemima.com/quzhi/34113.html
评论列表(4条)
我是取之有道的签约作者“南城”!
希望本篇文章《廊坊市新冠肺炎疫情详情/廊坊市新冠肺炎疫情详情信息》能对你有所帮助!
本站[取之有道]内容主要涵盖:取之有道,生活百科,小常识,生活小窍门,百科大全,经验网,游戏攻略,新游上市,游戏信息,端游技巧,角色特征,游戏资讯,游戏测试,页游H5,手游攻略,游戏测试,大学志愿,娱乐资讯,新闻八卦,科技生活,校园墙报
本文概览:警惕!多地新报告疫情,石家庄邢台廊坊等地全域封闭!河北、山西、黑龙江、北京多地因疫情采取封闭管理措施...