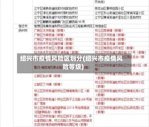
12月6日浙江疫情风险等级一览
截至2021年12月6日16时,浙江省疫情风险等级如下:中风险地区 宁波市镇海区蛟川街道 临江小区 宁波阿尔卑斯电子有限公司自2021年12月6日16时起,上述区域被列为中风险地区 ,实施相应防控措施。低风险地区 浙江省除镇海区蛟川街道中风险区域外的其他所有地区 。包括但不限于杭州市、温州市、绍兴市 、嘉兴市、湖州市等,均维持低风险状态。

风险等级情况:根据提供的信息,在2021年12月6日16时这个时间节点 ,杭州整体处于低风险状态,没有中高风险区域。这表明当时杭州的疫情防控形势相对平稳,疫情传播风险较低 。

疫情概况与数据统计自12月5日以来 ,截至13日下午,浙江三地(杭州、宁波 、绍兴)累计报告确诊病例192例、无症状感染者1例。12月12日0-24时,新增确诊病例75例(杭州5例、宁波14例 、绍兴55例、境外输入1例) ,新增无症状感染者1例(波黑输入)。

高风险地区(1个)内蒙古呼伦贝尔市(1个):满洲里市东山街道 。中风险地区(7个)上海市浦东新区(1个):祝桥镇航城七路450弄小区。内蒙古呼伦贝尔市(6个):扎赉诺尔区第三街道、第四街道 、第五街道;满洲里市北区街道、南区街道、兴华街道。
风险等级12月6日17时全国各县区疫情风险等级情况:全国现有8个高风险地区,40个中风险地区 。8个高风险地区内蒙古呼伦贝尔市:满洲里市东山街道,南区街道 ,北区街道,兴华街道;扎赉诺尔区第一街道,第三街道,第四街道。
图为社区消杀工作场景 ,实际以现场操作为准)社区服务承诺:社区管理方表示,将继续全力保障居民生活需求,优化物资配送 、医疗支持等服务 ,同时严格落实各项防疫措施,筑牢社区安全屏障。信息获取渠道:居民可通过杭州本地宝公众号回复【杭州疫情】,查询最新疫情动态、风险等级、防控政策及核酸检测点位等信息 。

疫情等级划分4个等级怎么判定的
〖壹〗、疫情等级划分的4个等级判定通常基于疫情传播风险 、病例数量、防控需求及区域影响等综合因素 ,具体标准可能因地区或政策调整而略有差异。以下是通用判定逻辑的详细说明:四个等级的通用划分标准低风险地区 判定条件:无确诊病例,或连续14天内无新增本土确诊病例。
〖贰〗、在中国,突发公共卫生事件的疫情分级标准主要划分为四个等级:特别重大(Ⅰ级):当疫情在全国范围内扩散 ,对社会经济造成严重威胁,或与已知传染病差异显著且传播迅速时,会被列为Ⅰ级响应。这一级别的疫情需要国家层面的高度重视和全面防控 。
〖叁〗 、决策层次与紧急程度变化突发公共卫生事件根据性质、危害程度和涉及范围划分为四级:特别重大(Ⅰ级)、重大(Ⅱ级) 、较大(Ⅲ级)和一般(Ⅳ级)。Ⅰ级响应:针对特别重大事件 ,由省指挥部根据国务院决策部署统一指挥,全省范围内采取最严格的防控措施,如全面封锁、交通管制、大规模核酸检测等。
〖肆〗 、公共卫生事件根据其性质、危害程度和涉及范围,分为特别重大(Ⅰ级)、重大(Ⅱ级) 、较大(Ⅲ级)和一般(Ⅳ级)四个等级 。特别重大(Ⅰ级):疫情扩散范围:疫情在全国范围内扩散。社会经济影响:对社会经济造成严重威胁。
〖伍〗、疫情风险等级划分四个等级 ,以居住小区或村为单位,根据流调研判结果可调整风险区域范围 。具体等级划分如下: 高风险地区:通常指累计新冠病例超过50例,且14天内出现聚集性疫情的地方。包括病例和无症状感染者居住地 ,以及疫情传播风险较高的工作地和活动地等。
〖陆〗、疫情级别的划分可以根据不同的标准和背景有所不同,以下是一种常见的划分方式:一级(低风险):疫情零星散发,无显著传播 。防控措施以日常监测和预案准备为主 ,确保疫情在初期就能得到有效控制。二级(中风险):局部地区出现聚集性疫情,表明病毒已经开始在特定区域内传播。
绍兴市越城区属于什么风险
近来,绍兴越城区、柯桥区 、新昌县、嵊州市、诸暨市均为低风险地区 ,但经省市专家判定,自12月9日起,将上虞区百官街道星光社区阳光假日小区 、华维公寓划为中风险地区 。 浙江疫情最新消息 据最新的消息了解到 ,12月13日0至24时,新增确诊病例45例,其中杭州市2例、宁波市4例、绍兴市38例 、境外输入1例,已排查密切接触者均已实施集中隔离。
柯桥区、越城区:配套成熟 ,房价抗跌性强,但已处高位,增值空间有限 ,适合保守型投资者。滨海新区:政策红利明确,房价潜力大,但需承担发展周期风险 ,适合风险偏好适中、持有周期较长的投资者。总结:绍兴二手房高价套现属局部现象,滨海新区因政策扶持与规划能级,成为当前购房优选区域 。
能。通过查询绍兴市越城区疫情防控显示 ,截止2022年11月9日,越城区不属于中高风险地区,能去 ,浙江大学绍兴研究院位于绍兴市越城区迪荡街道平江路。是由浙江大学 、绍兴市人民政府共同组建的事业单位 。
禁止燃放区域越城区:塔山街道、府山街道、北海街道等16个街道行政区域范围及富盛镇建成区部分区域禁止燃放烟花爆竹。这些区域多为人口密集 、建筑集中的地方,禁止燃放是为了保障居民生命财产安全,减少火灾、爆炸等事故的发生风险。
绍兴去上海要隔离吗(最新防控政策)
〖壹〗、绍兴前往上海是否需要隔离取决于出发地风险等级,中风险地区人员需14天严格社区健康管理 ,低风险地区人员无需隔离 。具体政策如下:绍兴不同风险等级地区人员来沪政策中风险地区:绍兴中风险地区人员来沪,一律实施14天严格的社区健康管理,期间需进行2次新冠病毒核酸检测(第14天)。
〖贰〗、肯定会被隔离的 ,现在只要你离开家的话,就会被监控,而且双方都会进行对你隔离 ,所以建议不要出门比较好。
〖叁〗 、上海到绍兴需要隔离 。绍兴防疫政策:对因疫情暴发实行全域封闭管理地区、静态管理地区来浙返浙人员,将借鉴当地管控政策确定在浙期间的健康管理措施。
疫情等级风险怎么划分
〖壹〗、高风险地区的定义:这类地区通常是指在一定时间内(通常是14天)累积新冠病例数超过50例,并且这段时间内发生过聚集性疫情。 中风险区域的特征:14天内出现过新增新冠确诊病例 ,但累计确诊病例数未超过50例;或者累计确诊病例超过50例,但在14天内没有发生聚集性疫情 。
〖贰〗 、疫情风险区的划分主要依据病例数量、传播风险、区域特征及防控需求,通常分为高 、中、低风险区 ,具体标准及查看方式如下:划分标准高风险区:病例数较多,且存在明显社区传播风险(如聚集性疫情)。通常以小区、村组或楼栋为单位划定,实行“足不出户 、上门服务”的封控措施。
〖叁〗、疫情等级划分的4个等级判定通常基于疫情传播风险、病例数量 、防控需求及区域影响等综合因素,具体标准可能因地区或政策调整而略有差异。以下是通用判定逻辑的详细说明:四个等级的通用划分标准低风险地区 判定条件:无确诊病例 ,或连续14天内无新增本土确诊病例 。
〖肆〗、疫情风险等级划分四个等级,以居住小区或村为单位,根据流调研判结果可调整风险区域范围。具体等级划分如下: 高风险地区:通常指累计新冠病例超过50例 ,且14天内出现聚集性疫情的地方。包括病例和无症状感染者居住地,以及疫情传播风险较高的工作地和活动地等 。
本文来自作者[南城]投稿,不代表取之有道立场,如若转载,请注明出处:https://tq.aixuemima.com/quzhi/33179.html
评论列表(4条)
我是取之有道的签约作者“南城”!
希望本篇文章《绍兴市疫情风险区划分(绍兴市疫情风险等级)》能对你有所帮助!
本站[取之有道]内容主要涵盖:取之有道,生活百科,小常识,生活小窍门,百科大全,经验网,游戏攻略,新游上市,游戏信息,端游技巧,角色特征,游戏资讯,游戏测试,页游H5,手游攻略,游戏测试,大学志愿,娱乐资讯,新闻八卦,科技生活,校园墙报
本文概览:12月6日浙江疫情风险等级一览截至2021年12月6日16时,浙江省疫情风险等级如下:中风险地区宁波市镇海区蛟川街道临江...